客户属性:
律师团队行业领域:
法律服务解决方案:
IP建立、品牌规划、业务操盘、内容体系搭建项目简介
从业十年,这是第一次以战略规划+专业认知+业务实操全部整合在一起深度参与项目,并且面对的是法律这样一个从未涉及的行业。为一位转型律师构建市场化系统,专业可视化、服务产品化化。客户属性: 律师团队
行业领域: 法律服务
解决方案: IP建立、品牌规划、业务操盘、内容体系搭建
项目简介: 从业十年,这是第一次以战略规划+专业认知+业务实操全部整合在一起深度参与项目,并且面对的是法律这样一个从未涉及的行业。为一位转型律师构建市场化系统,专业可视化、服务产品化化。
从业十年,这是第一次以战略规划+专业认知+业务实操全部整合在一起深度参与项目,并且面对的是法律这样一个从未涉及的行业,并且是行业演化到极度内卷的存量抢夺局面,办案律师供大过于求,案源成为稀缺资源。为一位转型律师构建市场化系统,专业可视化、服务产品化。如此平地起高楼,从0开始审视自己手上所有的一切。再逐步通过“真正的行动”去拿到市场结果,而不仅仅只停留在营销顾问写文本报告的层面,过程中也融合了很多AI化工具与新兴行业。
这是一个很大的挑战。
之前更多的营销规划项目我们仅参与调研、规划、前期辅导阶段,后续落地式非常考验班底,包括创始人初心稳定性等等原因。有一个这样天时地利人和的营销实践机会,在咨询顾问的职业生涯里是不常见的。
而真实原因只是因为,WB律师是我丈夫,我们自然有着共同利益,能够触达最深的价值观层面,该吵的架婚前也吵完了,经过性格筛选、能力认定、信任培养,这是最合适的合作伙伴人选。
1、律师IP的1+3专业定位体系的战略
聚焦:商事领域经济纠纷+个人重要资产权益保护
当我们重新审视手上的一切,决定去更加专注一个微小而扎实的“小成功”
2、品牌体系建立
3、内容策略体系建立
①行业洞察:有持续的独家内容输出,IP才能成立,那么怎么做独家内容?一篇爆款、一组流量爆款、一篇硬核专业文章,其实都不是成为一个法律IP的重点,当流量不等于咨询时,IP塑造是无效的。可以观察到大量律师被市场焦虑推动着去做视频、写公众号文章,千篇一律的形象、观点、朋友圈法院打卡、公众号法条详解与案情陈述、或者转载最高院资讯。会不会也能收获一些关注?
其实也会,但为什么无效?因为泛内容等于泛流量,大家更关注的其转载的这篇炸裂标题内容,而非这个IP本身,没有持续的标签对IP深化。看到这个律师经常展示法院打卡、案情的长篇大论、法条的逐步解释,会有一个模糊的印象,他是律师。但仅仅到这步,律师们也就达到目的了,这招放在以前那个供不应求的时代或许可以,现在谁朋友圈没有几个律师,还都是资深,为啥他能记住你。
在全国83万的律师军团们之间,诞生出了大批教律师内容营销的律师,律师客群确实是营销市场的价值高地。我看了大批市场上传播的关于教律师如何营销自己的课程、书籍、视频。实践过的律师应该都了解,其实根本没用。为啥?因为这么操作,吸引的大概率是同行。只有同行才能耐得下心去研究竞争对手、学习案情中的博弈策略、执行手段。
专业老手+销售属性+市场过卷。所以律师,成为了一个很抢手的被内容营销的客群。
②指导原则:那怎么样的内容营销才是有效的?我觉得应该具有独家性。
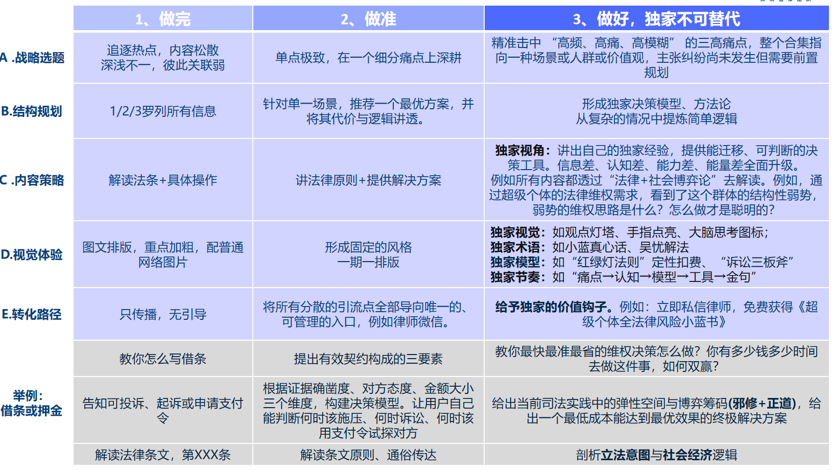
做完 < 做准 < 做好,独家不可替代
所以大多数营销课程只是用模板与SOP,教学员把该做的做完。比如微信头像名称怎么设置,朋友圈要发法院打卡照,朋友圈日更、发普法内容,短视频真人要出镜,怎么的选题有流量。
但是会发现该做的都做了,但是信息传达出去,低效。
那么我们进一步拆解,针对单一场景,推荐一个最优方案,锁定一部分精准用户,能做到精准内容,已经很优秀了,超过了大多数人。
那要再进一步,怎么做好,我认为是独家不可替代。
独家,不是你知道别人不知道的秘密,而是你拥有洞察趋势、定义问题、提供路径的独特视角和体系。
在这里做个广告,大家可以关注【吴忧小蓝卡】微信公众号,这是我为WB律师打造的场景式普法品牌,聚焦高痛、高频、高模糊的法律问题。
普法的目的是树立专业话语权,其中要带着解决现实问题的精准老练,而不仅仅是完成一项模板化的工作。对于吴忧小蓝卡意味着从“法律知识科普”升维为“最优法律解决方案与防范认知教育”。独家效应,本质上用户看的不仅是答案,更是一套由这个IP创造的、可靠的解决问题的思维系统。当用户形成遇到某类问题,会产生去看看吴律师的想法时,不可替代性就真正建立了。
③以下是我梳理的内容价值升级的三个阶段:

以上的内容洞察,其实对其它专业领域也同样适用,弱化人与人之间的天赋影响,形成一个可复制、可操作的方法。我觉得这样做,是有普及意义的,因为不是所有人都有传播手感、有源源不断的创造力,但有效的方法可以为专业发声,让传播效率达到平均以上的水平,增高职业天花板。
④话题怎么产生?
律师的工作是很琐碎繁忙的,限制了内容生产的频率与质量,看过很多律师朋友的朋友圈、公众号,大多是没有精力去进行内容输出的。这里,就会产生日常协作的问题。
我设计了一张表单,针对不同情境下,可以及时对WB律师日常办案感悟、策略、知识进行捕捉。其实问题都是很简单的,不会耽误他太多时间,但是常记录积累,就会发生质的改变。
比如:
针对日常工作场景的轻量级碎片问题
今天遇到最有意思、最气人、最反常识的一个法律点是什么?
针对咨询/谈案结束的场景
1.刚才这位客户,最普遍、最不该犯的一个错误是什么?
2.哪个法律点,是普通人听完会觉得'"啊?这居然不行?'的?
3.如果让您用一句话警告所有人别踩这个坑,您会说什么?
开庭/谈判/调解结束后
1.对方今天最无力的一个论点或最搞笑的证据是什么?
2.我们今天哪一招、哪句话效果最好,直接打中对方要害?
3.法官/仲裁员今天最关注、追问最多的一个焦点是什么?
⑤AI工具与内容生产如何配合?
从品牌体系规划到内容生产策略,我把其中涉猎到的用户洞察、市场定位、内容维度、市场开发多方信息汇总成了一个PPT,《WB法律IP营销计划》,大概有60多页,这是我的专业基本功也是职业习惯。每次在进行AI辅助生产内容时我会把PPT投喂给AI,让它在有大的指导原则的前提下,为我们创造成果。并根据现有的计划进行优化迭代,确保其更符合用户真实的需求。
⑥一个内容,可以产生9种形式矩阵,有深有浅

不同的传播形态,形成了点线面之间的转化,广度触达与专业深度之间的联动。
后续待更新。。。。

