- 张媛媛
- 品牌营销咨询师
- 深圳新环中管理咨询公司
- 西安交通大学
- 国家注册品牌策划师
- 和君集团营销咨询顾问(前)
- 和君商学院16届学员
- 擅长领域
营销规划、文化创意、品牌传播 -
操盘品牌
吴忧小蓝卡、吴忧小蓝书
- 个人简历
-
一个律师IP的市场系统化操盘——营销实践
从业十年,这是第一次以战略规划+专业认知+业务实操全部整合在一起深度参与项目,并且面对的是法律这样一个从未涉及的行业。为一位转型律师构建市场化系统,专业可视化、服务产品化化。
-
【泽州铁壶】区域公用品牌产业研究及品牌战略营销规划
我们从前期调研走访、案头工作、形成规划方案、多次提报探讨,再到本地龙头企业的增长战略及品牌提升,最终整合资源释放影响力,走进大湾区市场一共经历了一年时间,方案最终落地。
-
【太行一号】晋城市区域公用品牌营销战略咨询项目
项目正在执行中,未脱敏
-
【戎氏】普洱茶十大品牌,品牌价值提升咨询项目
项目未脱敏,暂未公开
-
【东亨村文旅】战略规划咨询项目成果
项目正在执行中,未脱敏
-
【海南永庆寺】文化旅游商业策划及运营
我为期十个月入驻此项目,担任商业运营总监,提出“佛光映海,永庆生辉”的广告语,定位为“南岛风情禅意文化体验区”。商业运营方案制定,业态策划,品牌策略,视觉设计。管理制度制定及推行,运营成果反馈及策略调整,商业业态的品牌化管理,产品开发等。
-
【蓝天白鹿原】文旅品牌体系建设方案
定位为“农耕腹地上的桃花源”,以蓝田白鹿原品牌的文化IP形成若干个传播点,将IP形象进行静态及动态包装,引入“民俗体验馆”、“农耕休闲体验区”、“文化展览”的概念将点连接形成流动线,再以体验区作为中心点形成白鹿原整体的休闲度假旅游形象,围绕这个形象辐射四周客群,开发出系列特色产品(土特产、旅游纪念品、文创类产品等)即形成为了面。
-
【延安气象机构】文化策划
体现“仰望同一片天空、追寻同一种信仰”的延安气象概念主题,方案在视觉及互动体验中结合了延安的文化历史、地域风貌、经济生活等方面,确保具有地域象征性及文化传播性。
-
猕猴逃生果酒品牌产品策划
提出“一个猕猴成精的故事”打造品牌IP,针对【地域果酒品牌】的产品市场规划,做了以下几点思考
-
品牌跨界这么火,本质究竟是在跨什么?[ 方法论]
这篇内容是我的一次线上主题分享,品牌有事没事跨个界,大事小事联个名,那么看似双赢的背后,这些品牌的跨界真的跨对了吗? -
IP是品牌的高阶思维方式(方法论)[ 方法论]
IP是内容化的产品,品牌之上是IP,就像科学之上是哲学。 -
品牌战略最常见的四种模式(全)[ 专项研究]
对于集团化的企业而言,由于业务发展及并购等因素,旗下通常是由多个品牌形成复杂的品牌组合 -
2022农产品消费市场分析[ 专项研究]
中国从改革开放初期的大众消费品时代,到2006年以来的品质化和品牌化消费升级,再到目前一、二线城市出现的简约消费,核心是消费者认知水平的提升。消费者对产品和服务的需求更加多元化、个性化 -
2023奢侈品产业发展研究[ 专项研究]
作为世界第二大经济体,中国人贡献了三分之一的消费市场,但中国奢侈品品牌却仅占全球份额十分之一。以奢侈品为核心的高端消费是中国拉动内需的主要动力,诞生属于中国的民族奢侈品正逢其时。 -
2023大湾区文旅市场研究[ 专项研究]
大湾区实力雄厚,有望成为世界经济总量第一的湾区。大湾区周边省市应注重品质文旅开发,挖掘特色文化,打造多元化、差异化的产品及服务体验 -
新西兰“佳沛”奇异果品牌案例分析[ 专项研究]
为什么要研究佳沛奇异果呢?首先它是一个集政府干预引导、组织创新、现代农业育种和种植技术、产业资源整合、特色农产品品牌化于一体的优秀示范。其次由于其高效统一的营销管理组织,在全球形成了独占性,渗透率很强,对农产品品牌出海有很强借鉴意义。新西兰猕猴桃对应中国,应该是各省市的特色产业,如何集中一个地区之力去打造一个品牌,其实国内现在遇到的小散乱弱问题,在新西兰的各个阶段也都存在着。 -
中国红色乡村旅游专题研究[ 专项研究]
这个研究作为项目前期的专题成果,主要研究2023年中国红色旅游发展的模式及现状,是乡村振兴背景下的一个热门领域,为后续项目做研究基础 -
星巴克品牌研究[ 专项研究]
“可持续”理念改变行业的竞争格局,赢得消费者与合作伙伴支持信任,有助于品牌价值长期增长 -
2024中国茶叶消费者洞察及行为分析[ 专项研究]
这个研究是整合了近几年相关协会单位的数据公布,我将其汇总分析得出茶叶消费行为分析及企业营销建议,也为我们团队的咨询项目做市场研究提供依据。茶叶与其它农产品类似,是一个强品类,弱品牌的行业,经营主题比较分散,主要以渠道运营为重点。但如今消费全面电商化,加上洞察线下消费现象,得出茶叶行业消费者行为趋势。 -
瑞幸VS星巴克,你看好哪个?(价值曲线分析)[ 微信推文]
这篇文章运用了蓝海战略里的价值曲线工具。得出,瑞幸与星巴克的较量,本质上是“效率”与“文化体验”的较量,从整体市场表现来看瑞幸暂时取得了胜利。 -
微信营销文章N篇[ 短文案合集]
-
张媛媛|品牌营销咨询师
2026-03-27
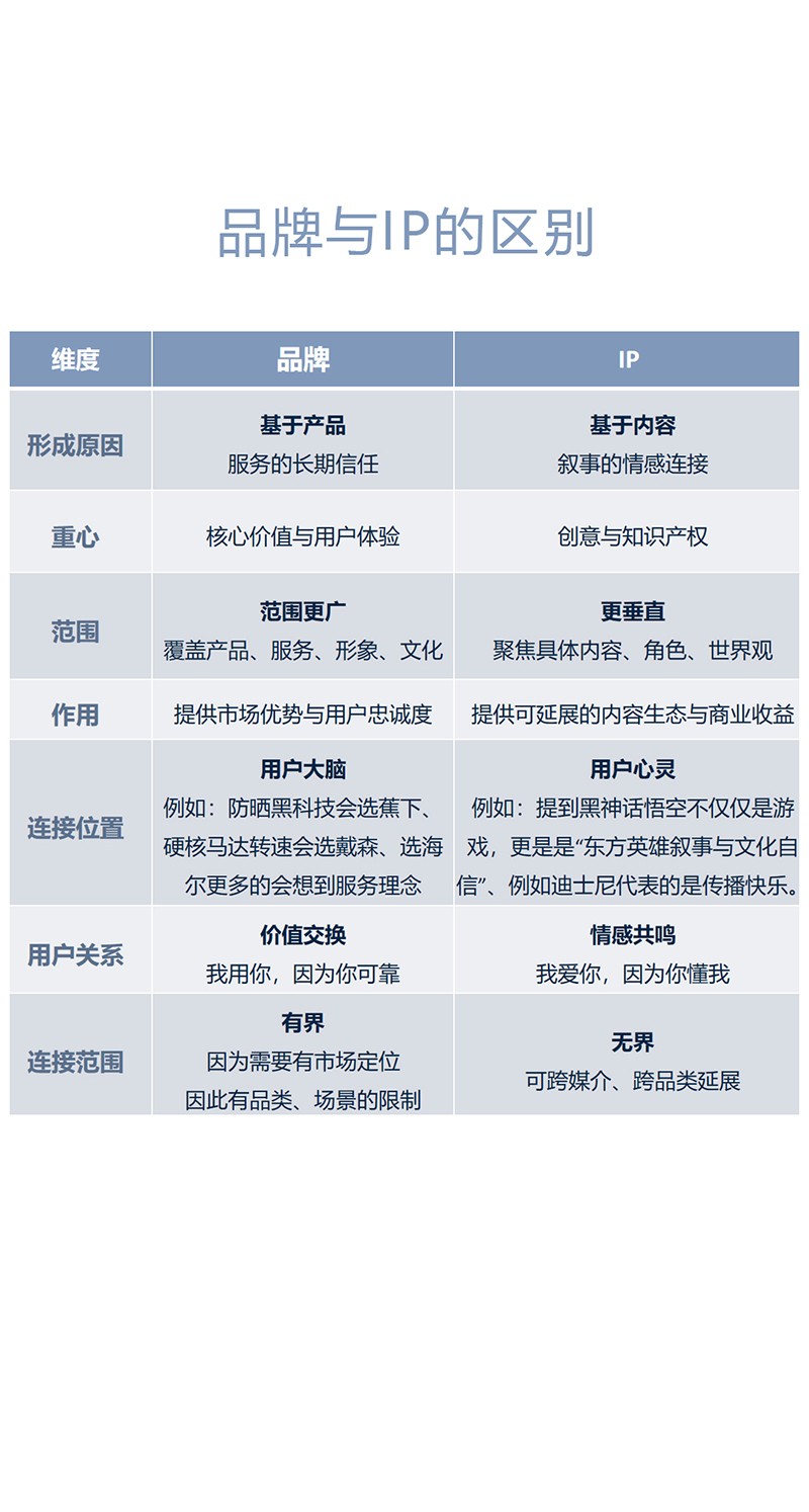
Ip打造的相关产业如此盛行,那IP与品牌的区别是啥?
本质上IP是围绕系列内容形成的,而品牌是围绕产品的核心价值(区别如图)。它们不是非此即彼,在用户心智形成后,IP是品牌的高阶打造方式,但这并不仅是市场上频发的各类联名互动事件,在这方面做的很成功的就是胖东来,从一个品牌变成一种行业共识的形容词。
所以,可以说胖东来从一个商超品牌成为了一个商业ip,之后会在很长一段时间内,他说什么都对(原因如图)。
?♂️?♀️另外,IP与品牌都有一个共性操作,叫做仪式封装,让人快速识别,带给用户固定的期待与统一体验。这一点无论是商业品牌还是个人品牌都是如此。


more -
张媛媛|品牌营销咨询师
2025-11-20
《短》
——关于营销节奏的观察
着急的企业,催熟产品,注意力下降的顾客
求短好像确实越来越符合当下的传播逻辑
虽然不一定更能赢得受众好感
但 确 实 有 效 !
短剧市场份额在8月份首次超过院线
短视频前三秒定生死
广告语也越来越野蛮
只要90秒,吃顿好饭
三步让你成为行业大神
对此其实不必感到悲观
因为在一轮又一轮周期过后
既能坚守长期主义
还能深入浅出的品牌将会一骑绝尘
值得重视
more -
张媛媛|品牌营销咨询师
2025-08-25
在营销环节里
有一个非常重要的策略就是“场景验证”
比如,慕思是做科技床垫的
如何验证科技性能?
就是把它放进极端环境
在零下89.2℃的冰原上守护科考队员安眠
其产品也成为“中国南北极考察选用产品”
让产品性能可视化、可感知、可量化
消费教育的成本将会更低
#场景验证#极端策略
more -
张媛媛|品牌营销咨询师
2025-07-05
#产品生命周期管理 衡量一个品牌的能力时,有很重要的一个维度是产品生命周期管理能力。面临衰退期,以下一种是选择价值迁移,另一种是价值延伸。

more -
张媛媛|品牌营销咨询师
2025-07-03
#玩具思维#谷子经济
连续三年淘宝年度十大商品
可以看到,几乎没有一个刚需品
全是情绪类消费
必须承认
“有用”的定义已经变了
所以谷子经济崛起
像做玩具一样去做产品
像做游戏一样去做服务
因为真快乐才是“真有用”
快乐,已经成为新生代的道德观
同时也是他们的理性消费
(并不是性价比才是理性)

more

